

最近,闵行区第一批非本市户籍居民家庭共有产权保障住房供应房源清单出炉。
记者从区房管局了解到,
这是闵行区共有产权保障住房
首次对非本市户籍居民家庭开放。
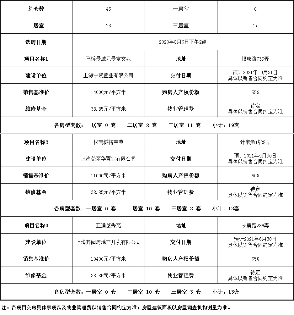
闵行区第一批(2019年)非本市户籍居民家庭
共有产权保障住房供应房源信息汇总表

据悉,本批次非本市户籍居民家庭实际于2019年度开始申请共有产权保障住房,总计28户家庭。
根据市房管局房源统筹安排,本批次房源共有3处,其中1处位于闵行,另2处位于松江和奉贤,分别是马桥景城元景富文苑、松南城裕荣苑、亚通聚秀苑。房源总套数为45套,其中二居室28套,三居室17套。
马桥景城元景富文苑

松南城裕荣苑

亚通聚秀苑

记者获悉,此批次申请家庭计划将于7月31日至8月1日,集中组织看房。而正式选房活动预计将于8月6日举行。
看房啦
1
马桥景城元景富文苑
《马桥景城 元景·富文苑》保障房项目紧邻闵行南滨江,总占地面积约为45083㎡,总建筑面积约为111063㎡,小区由11幢18层的高层住宅组成,共计1368套房屋,其中一居室288套,二居室684套,三居室396套,地面车位492个,地下停车位493个,绿化率30%,容积率2.0。项目周边配套完善,从交通、学校、医疗、生活娱乐等各方面均满足全年龄段的住户需求,是理想的安家之选。


2
松江松南城裕荣苑
裕荣苑东至披云门路,南至计家角路,西至欣浪路,北至玉阳大道(即现在的车阳路),地址为计家角路28弄。小区由10幢住宅楼及一幢4层楼的社区服务中心组成,规划建筑总面积约为122000平方米。10幢住宅楼分为17个单元,其中1-6号单元楼为16层,其余单元楼均为17层。小区内共有1123套房源7种房型,其中一房283套2种房型,二房671套4种房型,三房169套1种房型,每个单元楼配有2部电梯,即2梯四户,其中一部电梯与地下车库相连。整个小区的容积率为2.0,绿化覆盖率为35%,机动车停车位配比为1:1,非机动车停车位1311个。可以看到,较低的容积率确保了整个小区采光及通风的充足,35%的绿化覆盖率为小区居民提供了一个舒适的居住环境,而4层楼的社区服务中心内政府将会规划设置老年康体活动室,文化活动室等公益类服务项目,并且居委、物业及业委会也设置在此; 小区的南面有两幢2层楼高的沿街商铺在商铺的西面则有一个可供居民活动的绿化。

3
亚通聚秀苑
聚秀苑小区位于奉贤区重点打造的奉贤新城板块,2019年正式划入上海自贸区新片区范围。小区东至长庚路,南至聚秀街,西至贤浦路,北至南行港,总建筑面积约66900平方米,其中住宅总面积约42356平方米,由3栋26层高层组成,总户数624户,共设置机动车停车位559个。一房约54平米,二房约76平米,三房约94平米。2梯4户,房型方正。小区均价10400元/平米,最低单价9360元/平米,一房总价约48.2万元起,二房总价约68.1万元起,三房总价约85.6万元起。业主产权比例为65%。
小区紧邻上海首条brt快速公交奉浦快线南行港路站,7-10分钟发车间隔,快速连接南桥汽车站至前滩东方体育中心,其中沈杜公路站(已通车)可换乘地铁8号线,东方体育中心可换乘地铁6/8/11号线。
轨道交通5号线南延伸段已通车,闵行至奉贤进入轨交通达圈。奉浦大桥s4(杭州湾—莘庄)、虹梅南路隧道及虹梅南路高架等,将奉贤与中环线的距离大为拉近。浦星公路、林海公路等主干道便捷连接浦东新区与奉贤区的交通。
小区周边菜场、餐饮、银行、超市、药店等一应俱全,完全能够满足基本生活需要。6公里范围内有百联南桥购物中心、苏宁生活广场(均可乘坐brt直达)、宝龙城市广场(换乘5号线可达)及奉贤万达广场(在建)等。
小区附近公、民办学校有思齐幼儿园、思言小学、齐贤学校、尚同中学、明德外国语小学等。市重点有奉贤中学、格致中学奉贤校区等。第六人民医院南院距离小区约5公里,乘坐brt奉浦快线约12分钟可直达。国妇婴奉贤分院(在建)距离小区步行可达。距离小区3公里就是南桥新城地标——上海之鱼、中央公园,是居民平时户外休闲游玩的好去处。
看房地址
接待中心:奉贤区万顺路2058号二楼(文明东街口)
咨询热线:021-57575039

看房路线:
公交路线1:
1. 乘坐地铁5号线至奉浦大道站下车
2. 出站即可转乘奉贤40路至团汇公路贤浦路站下车
3. (步行800米)到达万顺路文明东街口接待中心
公交路线2:
1. 乘坐地铁8号线至沈杜公路站下车
2. 出站即可转乘brt奉浦快线至齐贤站下车
3. (步行600米)到达万顺路文明东街口接待中心
自驾路线
方案一:经s4沪金高速至大叶公路下,沿大叶公路向东行驶至金海路右转,沿金海路至团汇公路左转,直行至万顺路右转直行250米即达。
方案二:经闵浦二桥向南直行,至大叶公路左转,沿大叶公路向东行驶至金海路右转,沿金海路至团汇公路左转,直行至万顺路右转直行250米即达。
方案三:沿浦星公路向南至团汇公路右转,直行至万顺路左转直行250米即达。
第二批次也在受理中
看到第一批(2019年)非本市户籍居民家庭共有产权保障住房相关信息后,有市民也想知道自己是否符合要求。注意了,截至7月24日,第二批(2020年)非本市户籍居民家庭共有产权保障住房申请正在受理中,市民可以前往各街镇受理点咨询申请。

本文为闵行融媒体中心原创,转载请注明出处
记者:李逸
编辑:李逸
上观号作者:今日闵行