上海沪剧艺术传习所(上海沪剧院),作为全国著名的艺术表演团体,在全国性各种会演中,上海沪剧院多次获得各种殊荣,先后获国家文化部授予的“文华大奖”;中宣部授予的精神文明建设“五个一工程奖”;上海市人民政府颁发的“上海文学艺术优秀成果奖”。2004年还被中宣部和文化部等14个中央部委办评为全国“三下乡”先进集体。剧院的一些著名演员相继荣获中国戏剧梅花奖、国家文化部的文华表演奖、中国戏剧节优秀主演奖和上海白玉兰戏剧艺术表演主角奖等奖项。在二○○六年六月十日,我国第一个文化遗产日,沪剧被国务院批准列入首批国家级非物质文化遗产保护名录。
现拟招聘以下岗位人员:
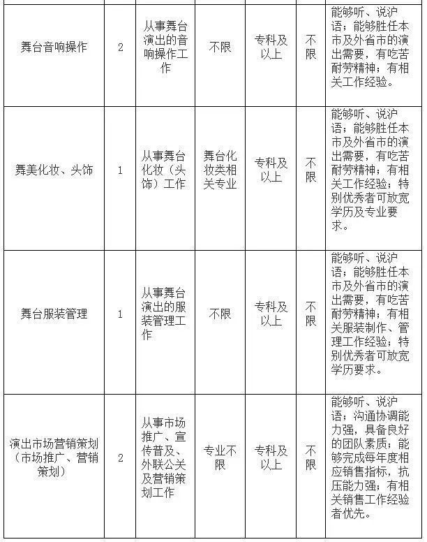
01
招聘岗位、职数及资格要求


02
招聘办法
1、报名方式
(1)邮件报名方式,将《应聘人员报名表》邮寄至天平路38号甲,上海沪剧院组织人事科收。
(2)电子邮箱投递简历:填写《应聘人员报名表》发送至hujuyuan_hr@163.com,邮件标题格式为:“应聘岗位+姓名+性别+学历+专业”。
(3)报名截止时间:即日起至2020年5月9日。
2、资格审查
外省市社会人员,须持有上海市居住证一年以上(在有效期内),计算截止时间为2020年5月9日。
上海沪剧院根据收到的报名邮件进行筛选与资格审查,通过审查的对象将会收到面试通知。
3、考核
招聘岗位由单位统一组织专家考核。
4、笔试、面试
演员、舞美相关岗位以面试与现场考核实践操作为主;营销岗位以面试与笔试为主。笔试、现场考核主要测试岗位专业知识、业务能力和综合素质。面试采取答辩、结构化面试、情景模拟等多种方式进行。
5、身体检查
通过以上考核者需参加体检。到剧院指定本市三级甲等以上医疗机构进行体检。
6、考察
由上海沪剧院组织考察,主要考察应聘人员的思想政治素质、遵纪守法情况、道德品质和诚信记录等。
7、拟聘人员的确定和公示
根据考核、体检、考察结果,对拟录用人员在“上海市人力资源和社会保障网”、本单位网站或其他媒体上进行公示,公示时间一般不少于7天。公示无异议,报上级主管部门审核通过后,再报上海市人力资源和社会保障局核准备案。公示如有异议、影响聘用的,根据查实结果确定是否录用。
03
相关待遇和其他事项
上述人员一经录用,其工资、奖金、福利和社会保险等按照有关规定执行。
04
联系方式
地址:徐汇区天平路38号(甲)上海沪剧院人事科
邮编:200030
联系人:张老师
邮箱:hujuyuan_hr@163.com
上观号作者:上海人力资源和社会保障